はじめに:あの「激安パーツ」を使ってみよう
こんにちは。lumenHeroです。
以前、AliExpressで購入した「1個約1.9円の表面実装部品セット」を紹介しました。 「安いのはわかったけど、あんな米粒みたいな部品、どうやって使うの?」と思われた方も多いでしょう。
【検証】AliExpressの「350個680円」激安トランジスタセットは本当に得なのか?
AliExpressで購入した1個約1.9円の「表面実装トランジスタ・ダイオード350個アソート」を徹底レビュー。2SC1815や2N7002など、電子工作の「ド定番」が揃う神キットの中身や、SMD部品のマーキングの読み方、自作基板派にとってのメリットを解説します。
そこで今回は、このキットに入っているトランジスタを使って、基板を使わない「空中配線(エア配線)」でLED点滅回路(Lチカ発展版)を作ってみようと思います。
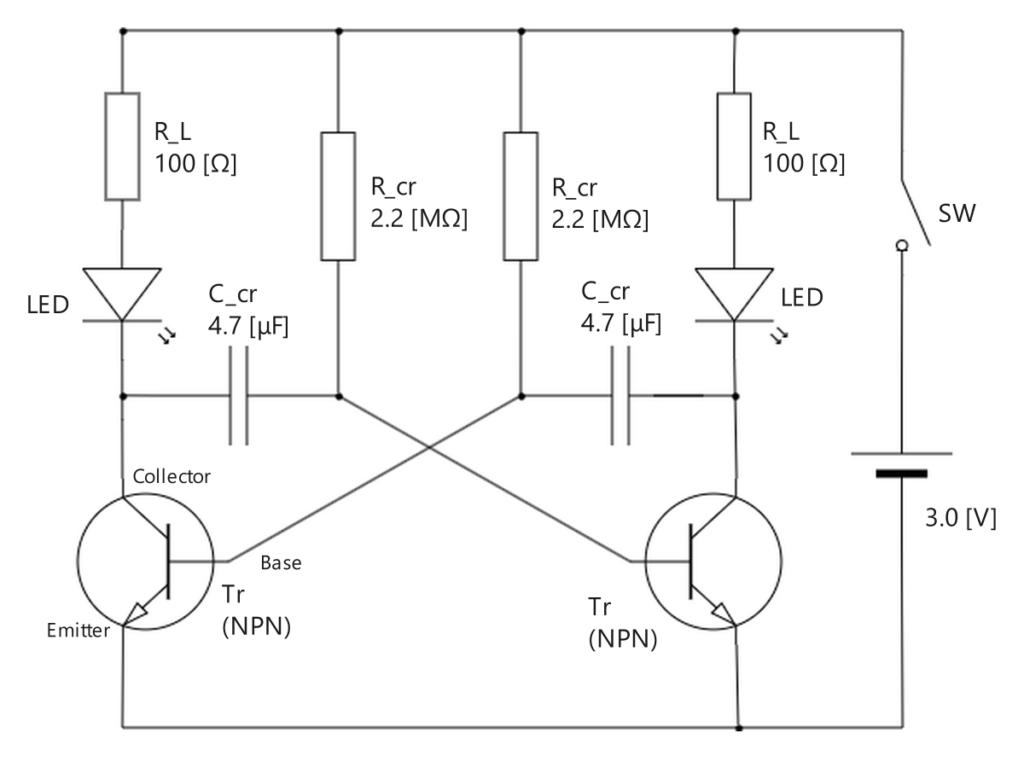
作る回路:非安定マルチバイブレータ
電子工作のド定番、「2つのLEDが交互に点滅する回路」です。
発振回路にもいろいろありますが、簡単な非安定マルチバイブレータで作ってみようと思います。
電解コンデンサを浮かせるのはちょっと見栄えが悪そうだったので、手元にあるセラミックコンデンサの中で一番大きいものを使用しました。点滅速度のため2.2MΩという大きな抵抗を使っているので、ベース電流が若干不安でしたが発振確認できたのでこれで行こうと思います。(本当は 100μFくらいのコンデンサと10kΩくらいの抵抗を用いたほうが安定します。)

回路図:非安定マルチバイブレータ
仮組み:ブレッドボード
くみ上げる前に、今回の部品選定でどのくらいの点滅ができるのか?そもそもちゃんとスイッチングするのかを確認しました。
途中で電源を切り再度導通させてもちゃんと発振することを確認しました。(理想的な発振速度とは異なりますが、大きな抵抗とセラミックコンデンサ(高周波用)なので仕方ないかなとおもいます)
なぜ発信するの?:発振の基本的な流れ(ざっくり)
典型的なトランジスタ2石の非安定マルチバイブレータの発振の原理は以下の通りです。
- 電源を入れた瞬間、どちらか一方が先にONになる(抵抗や容量のちょっとした差でどちらかがONになる)
- ONになった側が、反対側を強制的にOFFにする
- OFF側のコンデンサが、抵抗を通してゆっくり充電される
- 一定の電圧に達すると、立場が逆転
- これを永遠に繰り返す
非安定マルチバイブレータでは、トランジスタのベース電圧を、抵抗とコンデンサの過渡応答によって徐々に変化させています。
一方のベース電圧が一定の電圧に達するとトランジスタが導通し、状態が反転します。
その結果、一方が放電している間にもう一方が充電される、という動作を交互に繰り返し、発振が維持されます。
重要なのは
「どちらも同時にON」「どちらも同時にOFF」という安定状態が存在しない
という点です。
だから「非安定(astable)」とよばれます。
構成リスト
仕組みと、動作がわかったところで、今回空中配線するための部品を並べてみました。

【今回の部品リスト】
- NPNトランジスタ x2:
2N3904- ※SOT-23パッケージ(表面実装用)を使用
- LED x2: 手持ちの小型赤色LED (3mm砲弾型LED)
- 電解コンデンサ 4.7µF x2: 点滅スピードを決定します。
- 抵抗 2.2MΩ x2: ベース電流用。
- 抵抗 100Ω x2: LED電流制限用。
- 電池・電源: CR2032コイン電池 & 基板用電池ホルダー
- スペーサ兼固定用2穴チェコビーズ
SOT-23の「空中配線」
今回の最大の壁は、トランジスタの小ささです。 SOT-23パッケージは数ミリしかありません。これを基板にハンダ付けするのではなく、空中で部品同士を繋ぎ合わせます。海外では「Dead Bug Style(死んだ虫スタイル)」とも呼ばれる手法です。

成功のコツ
- 固定が命: 両面テープで作業台にトランジスタを「仰向け(足が上)」にして貼り付けて固定します。こうしないと、ハンダごてが触れた瞬間にどこかへ飛んでいきます。
- 予備ハンダ: 部品の足と、繋ぐワイヤーの両方に、あらかじめ少量のハンダを乗せておきます。
- ピン配置の確認: 今回の
2N3904 (1AM)は、文字を読める向きにして、左下がベース、右下がエミッタ、上がコレクタです。
製作工程:vs.指のぷるぷる
全体のシルエットを、樹木のようにしたかったので、下部からGNDとV+の軸を出し、そこから分岐させていくように作っていきます。
1. トランジスタをはんだ付け

米粒みたいに小さいので、両面テープで張り付けて、固定してからはんだ付けしました。
下の物差しで分かると思いますが、SMD(表面実装)のトランジスタ自体は2ミリに満たないサイズです。
超小さいので、枝分かれみたいに見えることを狙って表面実装部品を使いました。
今回使用しているトランジスタ(2N3904)のSMD部品は、文字を書いている面を上としたら、左下がベース、中央上がコレクタ、右下がエミッタになっています。
2. コンデンサとトランジスタを配線
トランジスタを枝状に成型した裸線にはんだ付けしました。


抵抗やコンデンサを全部配線後、土台になるプラ板に接着。


豆電池ボックスを隠しながらケースに固定したら配線は完了です。

100均のキャニスターをケースに使いました。
完成!そして点灯式
なんとか組み上がりました。
点灯確認!
……ピカッ、ピカッ!
電池を入れて、自動的に発振することを確認しました。
LEDは赤とオレンジにしてあるので、交互点灯がわかりやすいと思います。
左の動画で、非安定マルチバイブレータが動作していることが確認できます。
作ってみた感想
- 難易度: ★★★★☆(細かい!)
- 満足度: ★★★★★(小話できるインテリア完成)
アリエクの激安セットで買ったトランジスタでしたが、十分機能していることが確認できました。 空中配線なら、失敗しても被害額は数円。パズル感覚で楽しめます。
みなさんも、休日の午後に「米粒ハンダ付け」で集中力を鍛えてみてはいかがでしょうか?